LUMÉRA - Checkout Flow
Cart abandonment is one of the biggest challenges for D2C brands, especially in categories like skincare, where trust and reassurance play a major role in purchase decisions.
This project focuses on redesigning the mobile checkout experience of LUMÉRA, a luxury skincare brand, to reduce friction, build confidence, and help first-time users complete their purchase smoothly.
The solution combines thoughtful design, accessible visual choices, and supportive microcopy to create a checkout flow that feels calm, secure, and easy to navigate from cart to confirmation.
-------------------------------------------------------------------------
-------------------------------------------------------------------------
-------------------------------------------------------------------------
-------------------------------------------------------------------------
-------------------------------------------------------------------------
-------------------------------------------------------------------------
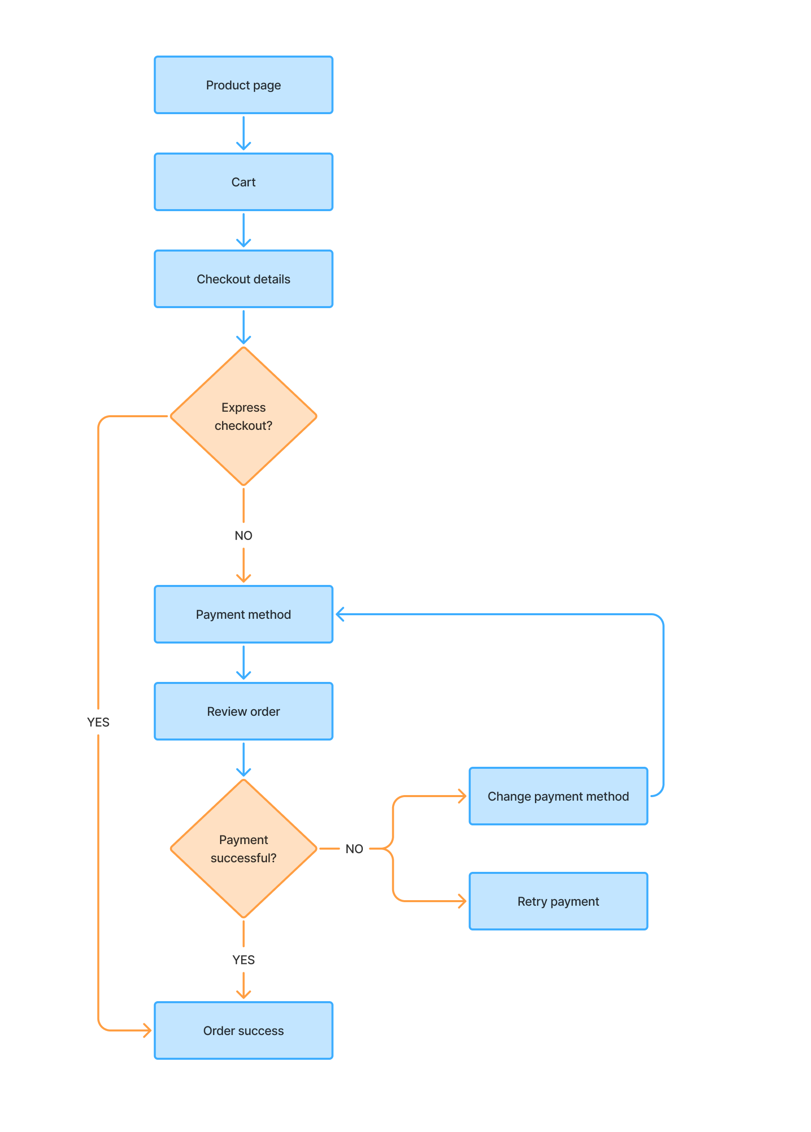
Checkout User Flow
The checkout user flow maps the primary checkout journey along with key alternative paths and error recovery.
It ensures that users with different needs — speed-focused, cautious, or error-prone — can all complete their purchase without hitting dead ends, while maintaining momentum and confidence throughout the experience.
-------------------------------------------------------------------------
Thank You
Reviews
5 reviews
Hi Sandeep!
From my lens, what I appreciate here is the sense of control. Checkout flows can easily become overwhelming, but this one feels structured and intentional. The steps seem clearly defined, and that clarity reduces decision fatigue which is critical at this stage of the journey.
There’s also a good balance between information and focus. It doesn’t look cluttered, and that restraint signals confidence. In checkout design, simplicity isn’t minimalism for aesthetics it’s a conversion strategy. The calmer the interface, the lower the hesitation.
If I were pushing this further, I’d explore micro-moments of reassurance: transparent cost breakdowns, clear delivery expectations, and subtle trust signals. Those small cues often determine whether users complete the purchase or abandon. Overall, this feels thoughtful and conversion-aware a solid execution with room for strategic polish.
Incredible job! I really like how you broke down the checkout into clear steps and identified problems at each stage, along with concrete solutions. You’re absolutely right that cart abandonment often happens because important information is hidden or key moments are not well thought through. The way you explained each improvement makes the logic behind your decisions very clear. The presentation itself is also clean and easy to follow.
This looks really great! Nice explanation of design rationale and the presentation is very clear and straightforward. I personally would have liked to see more of the "before" screens and a bit more explanation about the problems visually as well as any research you may have conducted.
Keep up the good work!
Hey Sandeep,
I’ve had the opportunity to review your submission and wanted to share some feedback:
What You Did Well:
- The checkout experience feels calm and reassuring, which is exactly what you want for a first-time purchase in a skincare brand.
- The flow is easy to follow and the microcopy adds a thoughtful layer of trust without being overwhelming.
Final Thoughts:
I truly enjoyed going through your project and appreciate the attention to detail you've put in. Keep up the fantastic work and I’m excited to see what you create next. Best of luck! 😊
The project looks solid and shows a thoughtful approach to cart abandonment. I particularly like the consistent use of trust signals throughout the entire flow from cart to confirmation. Microcopy like "You can review your orders before paying" is exactly what hesitant users need. 😊
However, I have a few notes. On the payment screen, you're showing three different states - it's a bit confusing because I can't tell which one is final. With UPI I see Google Pay, PhonePe and Paytm, but when Credit/Debit Card is selected, those icons disappear - is that intentional? The flowchart is correct but quite basic. I'm missing paths for edge cases like expired session or address validation issues.
Visually it's cohesive and calm, which fits a luxury skincare brand. Though I'm not sure if the design alone differentiates LUMÉRA enough from generic checkouts. Maybe it's worth adding subtle branding elements? 🤔
Overall, this is good work demonstrating understanding of the problem and the user. 😊👍 You've got a strong foundation, now it's worth refining the details and showing more brand uniqueness.
You might also like

Smartwatch Design for Messenger App

Bridge: UI/UX Rebrand of a Blockchain SCM Product

Pulse Music App - Light/Dark Mode

Monetization Strategy

Designing A Better Co-Working Experience Through CJM



















